科技前沿

当前位置: 首页 > 学院动态 > 科技前沿

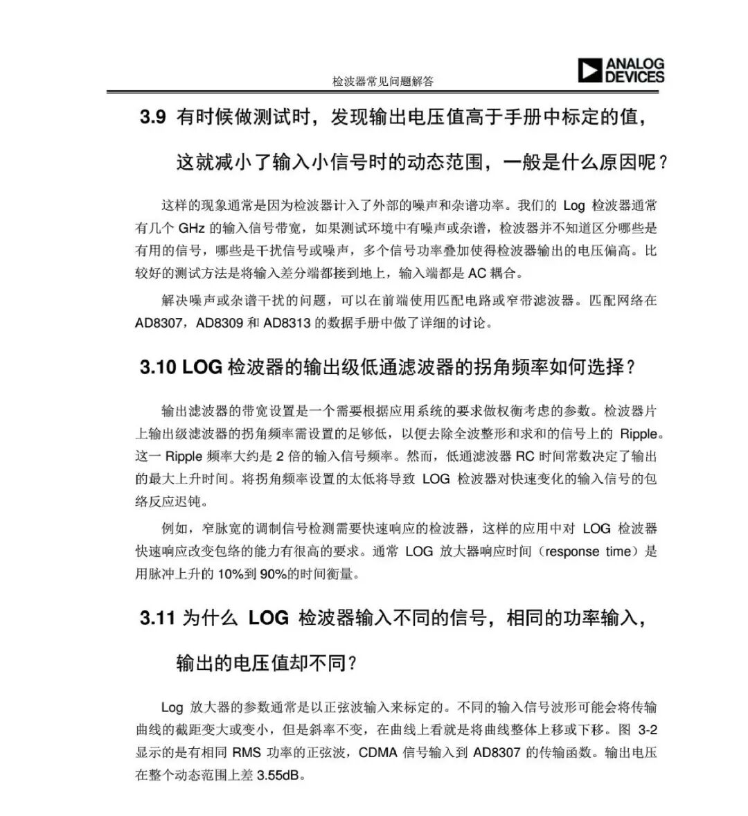
射频检波器常见应用问题解答

- 编辑:小编 - 2022 / 03 / 12

ADI 的 RF 检波器可以精确地检测和测量RF或IF信号的幅度或功率,广泛使用在无线系统中。检波器分成两大类,包括对数放大器/检波器和均方根(RMS)检波器。Log检波器可以测量高达100dBD动态范围的信号,覆盖频率从低频到10GHz, 检测精度可达0.2dB, 非常合适接收信号强度指示(RSSI)和发射功率检测。RMS检波器可测量复数波形,如CDMA/WCDMA信号,高阶QAM调制信号。

射频检波器常见应用问题解答(图1)

射频检波器常见应用问题解答(图2)

射频检波器常见应用问题解答(图3)


射频检波器常见应用问题解答(图4)

射频检波器常见应用问题解答(图5)

射频检波器常见应用问题解答(图6)

射频检波器常见应用问题解答(图7)

射频检波器常见应用问题解答(图8)

射频检波器常见应用问题解答(图9)

射频检波器常见应用问题解答(图10)

射频检波器常见应用问题解答(图11)

声明:


本号对所有原创、转载文章的陈述与观点均保持中立,推送文章仅供读者学习和交流。文章、图片等版权归原作者享有。

投稿/招聘/推广/宣传 请加微信:15989459034

射频检波器常见应用问题解答(图12)




招生咨询电话:028-36792608、36792609、36792611、36792612
招生咨询QQ:800067858

地址:天府校区:天府新区视高经济开发区花海大道大学路1号 环天府校区:环天府新区天府大道陵州大学城1号
Copyright © 2006-2026 SCSTC.CN All Rights Reserved.蜀ICP备18005196号-1